Повторное лечение периапикальной патологии в эндодонтии. Клинические протоколы - Бертани П., Гальяни М., Горни Ф.
Книга "Повторное лечение периапикальной патологии в эндодонтии. Клинические протоколы"
Авторы: Бертани П., Гальяни М., Горни Ф.
ISBN 978-5-98811-783-4
На страницах представленной книги обсуждаются фундаментальные аспекты полноценной диагностики и выбора клинических протоколов осложненного повторного лечения апикальной патологии эндодонтического генеза.
Обширный фактический материал дополнен более чем 150 клиническими случаями всемирно известных клиницистов из разных стран мира, богато иллюстрирован, содержит блоки, алгоритмы и протоколы принятия решений.
Для врачей-стоматологов.
Содержание книги "Повторное лечение периапикальной патологии в эндодонтии. Клинические протоколы" - Бертани П., Гальяни М., Горни Ф.
Глава 1
Неудачи в эндодонтии
Эпидемиологический и клинический анализ
Глава 2
Диагностика неудачных результатов эндодонтического лечения
Клинические признаки и лучевая диагностика периапикальных поражений
Глава 3
Клинические приемы эндодонтического доступа
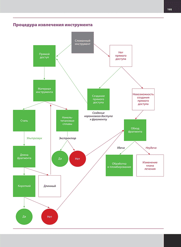
Методики удаления из коронки и корневых каналов пломбировочного материала, сломанных инструментов и штифтов при повторном лечении
Глава 4
Дезинфекция и клинические протоколы при повторном лечении
Инструменты и клинические протоколы для дезинфекции эндодонтического пространства
Глава 5
Методы пломбирования при повторном лечении
Традиционные и альтернативные методики герметизации эндодонтического пространства
Глава 6
Постобработка: пошаговое руководство
Эволюция результатов лечения: инструменты и средства оценки
Глава 7
Эндо-пародонтальные поражения и перфорации
Сообщение между эндодонтом и периодонтом: анатомические пути и ятрогенные ошибки
Глава 8
Хирургическая эндодонтия
Альтернативный подход к лечению периапикальных поражений
Глава 9
Реставрация после эндодонтического лечения
Особенности и методики
Глава 10
Зуб или имплантат: критерии выбора
Клинические показания и методики имплантации после экстракции зубов
Примеры страниц из книги "Повторное лечение периапикальной патологии в эндодонтии. Клинические протоколы" - Бертани П., Гальяни М., Горни Ф.



















| Автор | Бертани П., Гальяни М., Горни Ф. |
| ISBN | 978-5-98811-783-4 |
| Вес | 1.9 кг |
| Год | 2025 |
| Страниц | 528 |